Odliczenie pieca na ekogroszek od podatku dochodowego (PIT) to istotny temat dla właścicieli budynków mieszkalnych jednorodzinnych, którzy chcą skorzystać z ulgi termomodernizacyjnej. Dzięki tej uldze możliwe jest obniżenie podatku dochodowego poprzez inwestycję w nowoczesne źródła ciepła, takie jak piec na ekogroszek. W artykule przedstawimy, jak krok po kroku zrealizować ten proces oraz jakie dokumenty są niezbędne, aby uniknąć błędów, które mogą prowadzić do utraty ulgi.
Warto pamiętać, że maksymalna kwota odliczenia wynosi 53 tysiące złotych, jednak aby ją osiągnąć, inwestycja musi wynieść aż 230 500 złotych. W artykule omówimy również, jak współpraca z programem "Czyste Powietrze" wpływa na możliwość odliczenia oraz jakie są zasady łączenia różnych ulg.
Kluczowe informacje:- Ulga termomodernizacyjna przysługuje właścicielom budynków jednorodzinnych.
- Aby skorzystać z ulgi, należy zainwestować w piec na ekogroszek zgodny z wymogami Ecodesign.
- Wymagana jest faktura wystawiona na osobę korzystającą z ulgi, z VAT.
- Wydatki na piec można odliczyć w zeznaniu podatkowym PIT-36, PIT-37, PIT-36 L lub PIT-28.
- Terminy oraz poprawne wypełnienie formularzy są kluczowe, aby uniknąć błędów.
- Program "Czyste Powietrze" może wpływać na możliwość odliczenia, dlatego warto znać zasady jego łączenia z ulgami.
Jak odliczyć piec na ekogroszek od PIT i jakie są wymagania
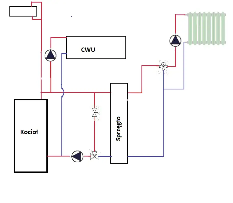
Aby odliczyć piec na ekogroszek od podatku dochodowego (PIT), należy skorzystać z ulgi termomodernizacyjnej. Ulga ta przysługuje właścicielom lub współwłaścicielom budynków mieszkalnych jednorodzinnych. Piec na ekogroszek, jako kocioł stałopalny zgodny z wymogami Ecodesign, jest jednym z urządzeń, które można odliczyć w ramach tej ulgi. Kluczowe jest, aby inwestycja w piec była częścią większego przedsięwzięcia termomodernizacyjnego, co oznacza, że musi być zrealizowana w kontekście poprawy efektywności energetycznej budynku.
Warto pamiętać, że maksymalna kwota odliczenia wynosi 53 tysiące złotych, ale aby osiągnąć tę kwotę, inwestor musi wydać na termomodernizację aż 230 500 złotych. Aby skorzystać z ulgi, ważne jest, aby zakończyć przedsięwzięcie termomodernizacyjne w ciągu trzech lat od końca roku podatkowego, w którym poniesiono pierwsze wydatki. W następnych sekcjach omówimy szczegółowe wymagania dotyczące dokumentacji oraz kto dokładnie może skorzystać z tej ulgi.
Kto może skorzystać z ulgi na piec na ekogroszek?
Ulga termomodernizacyjna na piec na ekogroszek przysługuje właścicielom oraz współwłaścicielom budynków mieszkalnych jednorodzinnych. Oznacza to, że osoby, które są właścicielami takich budynków, mogą odliczyć koszty związane z zakupem i instalacją pieca. Ważne jest, aby piec był zainstalowany w budynku, który jest wykorzystywany do celów mieszkalnych, a także aby spełniał określone normy ekologiczne. Osoby wynajmujące mieszkania lub posiadające lokale użytkowe nie mogą skorzystać z tej ulgi.Jakie dokumenty są potrzebne do odliczenia pieca?
Aby odliczyć piec na ekogroszek, konieczne jest posiadanie odpowiednich dokumentów. Przede wszystkim należy mieć fakturę za zakup pieca, która musi być wystawiona na imię i nazwisko osoby korzystającej z ulgi. Faktura ta powinna być wystawiona przez firmę, która jest płatnikiem podatku VAT. Dodatkowo, ważne jest, aby zachować dowody zakończenia przedsięwzięcia termomodernizacyjnego w wymaganym czasie.
Czytaj więcej: Popiół z pelletu pod jakie rośliny: unikaj błędów w nawożeniu
- Faktura za zakup pieca na ekogroszek wystawiona na Twoje imię i nazwisko
- Dokumenty potwierdzające zakończenie termomodernizacji w ciągu trzech lat
- Dowód, że firma sprzedająca piec jest płatnikiem VAT
Proces odliczenia pieca na ekogroszek od PIT krok po kroku
Aby odliczyć piec na ekogroszek od PIT, należy przejść przez kilka kluczowych kroków. Pierwszym z nich jest wypełnienie odpowiednich formularzy PIT, które są wymagane do złożenia zeznania podatkowego. Do wyboru są formularze PIT-36, PIT-37, PIT-36 L lub PIT-28, w zależności od sytuacji podatnika. Ważne jest, aby upewnić się, że wszystkie dane są poprawne, aby uniknąć problemów z urzędami skarbowymi. Warto również pamiętać, że ulga dotyczy tylko wydatków poniesionych na zakup pieca w ramach przedsięwzięcia termomodernizacyjnego.Po wypełnieniu formularza, należy go złożyć w odpowiednim terminie. Warto zwrócić uwagę na szczegóły, takie jak numer konta bankowego do zwrotu nadpłaconego podatku, jeśli dotyczy. Upewnij się, że do formularza dołączone są wszystkie wymagane dokumenty, takie jak faktura za piec. Na koniec, zachowaj kopię złożonego zeznania oraz wszystkich dokumentów, aby mieć je na wypadek ewentualnej kontroli ze strony urzędów skarbowych.
Jak poprawnie wypełnić PIT z odliczeniem pieca?
Wypełniając formularz PIT z odliczeniem pieca na ekogroszek, kluczowe jest, aby dokładnie wpisać wszystkie dane. Należy zacząć od podania swoich danych osobowych, takich jak imię, nazwisko oraz adres zamieszkania. Następnie, w sekcji dotyczącej odliczeń, należy zaznaczyć odpowiednią ulgę termomodernizacyjną i wpisać kwotę wydatków na piec. Pamiętaj, aby dołączyć informacje o fakturze, w tym numer i datę jej wystawienia. Używanie formularza PIT-37 jest najczęstsze dla osób fizycznych, które rozliczają się na zasadach ogólnych.
Jakie terminy trzeba znać przy odliczeniu?
Przy odliczaniu pieca na ekogroszek od PIT ważne jest, aby znać kluczowe terminy, które mogą wpłynąć na proces uzyskania ulgi. Po pierwsze, inwestycję w piec należy zakończyć w ciągu trzech lat od końca roku podatkowego, w którym poniesiono pierwsze wydatki. Następnie, odpowiednie formularze PIT, takie jak PIT-36, PIT-37, PIT-36 L lub PIT-28, należy złożyć do 30 kwietnia roku następującego po roku, w którym poniesiono wydatki. Ważne jest, aby wszystkie dokumenty były gotowe przed złożeniem zeznania, aby uniknąć opóźnień w procesie odliczenia.Warto również pamiętać o terminach związanych z ewentualnymi korektami zeznania. Jeśli zauważysz błędy w swoim PIT, masz prawo do złożenia korekty w ciągu 5 lat od końca roku, w którym pierwotne zeznanie zostało złożone. Zachowanie odpowiednich terminów jest kluczowe, aby móc skorzystać z ulgi termomodernizacyjnej bez komplikacji.
| Termin | Działanie |
| Do 30 kwietnia | Złożenie formularza PIT za rok, w którym poniesiono wydatki |
| 3 lata od końca roku podatkowego | Zakończenie przedsięwzięcia termomodernizacyjnego |
| 5 lat od końca roku | Możliwość złożenia korekty zeznania |
Jakie pułapki mogą się pojawić podczas odliczenia?
Podczas odliczania pieca na ekogroszek od PIT mogą wystąpić różne pułapki, które mogą prowadzić do problemów z uzyskaniem ulgi. Jednym z najczęstszych błędów jest niepoprawne wystawienie faktury. Faktura musi być wystawiona na imię i nazwisko osoby, która ubiega się o ulgę, a także musi zawierać wszystkie niezbędne dane, takie jak numer VAT sprzedawcy. Inny problem może wystąpić, gdy wydatki na piec nie są częścią większego przedsięwzięcia termomodernizacyjnego, co jest warunkiem koniecznym do skorzystania z ulgi. Warto również pamiętać o terminach – opóźnienia w składaniu formularzy mogą skutkować utratą prawa do odliczenia.
Jak uniknąć problemów z dokumentacją i terminami?
Aby uniknąć problemów z dokumentacją przy odliczeniu pieca na ekogroszek, kluczowe jest, aby zachować wszystkie potrzebne dokumenty w jednym miejscu. Upewnij się, że faktura za piec jest poprawna i zawiera wszystkie wymagane informacje. Przed złożeniem formularza PIT, dokładnie sprawdź wszystkie dane, aby uniknąć błędów. Stwórz harmonogram, aby pamiętać o ważnych terminach, takich jak daty składania zeznań i zakończenia inwestycji. Regularne przeglądanie dokumentacji pomoże również w utrzymaniu porządku i uniknięciu stresu przed ostatecznymi terminami.

Współpraca z programem "Czyste Powietrze" a ulga podatkowa
Program "Czyste Powietrze" ma na celu wsparcie właścicieli budynków jednorodzinnych w poprawie efektywności energetycznej ich domów. Może on współistnieć z ulgą termomodernizacyjną, która pozwala na odliczenie kosztów zakupu pieca na ekogroszek od podatku dochodowego (PIT). Ważne jest jednak, aby zrozumieć zasady łączenia tych dwóch form wsparcia. Jeśli korzystasz z dotacji w ramach programu "Czyste Powietrze", część wydatków, które byłyby odliczone w ramach ulgi termomodernizacyjnej, nie może być uwzględniona w odliczeniu. Dlatego kluczowe jest, aby dokładnie zaplanować inwestycje i skonsultować się z doradcą podatkowym, aby uniknąć problemów.
Współpraca z programem "Czyste Powietrze" może przynieść znaczne korzyści finansowe, ale wymaga staranności w dokumentacji i przestrzeganiu zasad. Przykładowo, jeśli zdecydujesz się na dotację, upewnij się, że dokumenty są zgodne z wymaganiami programu oraz, że są odpowiednio zarchiwizowane. Pamiętaj, że odliczenie pieca na ekogroszek może być korzystne, ale tylko wtedy, gdy nie pokrywa się z innymi formami wsparcia finansowego, co może prowadzić do podwójnego finansowania.
Jakie są zasady łączenia ulg i dotacji?
Łączenie ulg podatkowych z dotacjami z programu "Czyste Powietrze" wymaga przestrzegania określonych zasad. Po pierwsze, nie można odliczyć wydatków, które zostały już sfinansowane z dotacji. Oznacza to, że jeśli otrzymasz wsparcie w ramach "Czyste Powietrze", musisz dokładnie określić, które wydatki są objęte dotacją i które możesz odliczyć od podatku. Warto również pamiętać, że każdy przypadek jest inny, dlatego zaleca się konsultację z ekspertem, aby upewnić się, że wszystkie procedury są prawidłowo przestrzegane.
Co zrobić, aby nie stracić możliwości odliczenia?
Aby zachować możliwość odliczenia pieca na ekogroszek, warto podjąć kilka kroków zapobiegawczych. Przede wszystkim, upewnij się, że wszystkie dokumenty są poprawnie wypełnione i zawierają niezbędne informacje, takie jak dane osobowe oraz szczegóły dotyczące zakupu. Zachowuj wszystkie faktury oraz dowody płatności, aby mieć pełną dokumentację w razie potrzeby. Regularnie przeglądaj terminy związane z odliczeniami i dotacjami, aby uniknąć opóźnień. Warto również skonsultować się z doradcą podatkowym, aby upewnić się, że wszystkie wymagania są spełnione i aby uniknąć ewentualnych problemów w przyszłości.
Jak efektywnie zarządzać kosztami termomodernizacji budynku?
W kontekście termomodernizacji budynku i korzystania z ulg podatkowych, kluczowe jest nie tylko zrozumienie zasad odliczeń, ale również umiejętne zarządzanie kosztami. Warto rozważyć inwestycje w technologie, które nie tylko spełniają wymogi programu "Czyste Powietrze", ale także przynoszą długoterminowe oszczędności. Przykładowo, instalacja systemów fotowoltaicznych do produkcji energii elektrycznej może zredukować koszty eksploatacji budynku, a także zwiększyć jego wartość rynkową. Można również rozważyć połączenie różnych źródeł finansowania, takich jak dotacje, kredyty preferencyjne oraz ulgi podatkowe, co pozwoli na maksymalizację korzyści finansowych.
W przyszłości, z uwagi na rosnące zainteresowanie ekologicznymi rozwiązaniami, inwestycje w zielone technologie będą stawały się coraz bardziej opłacalne. Warto śledzić nowe regulacje prawne oraz programy wsparcia, które mogą się pojawić w związku z transformacją energetyczną w Polsce. Dzięki temu można nie tylko obniżyć koszty związane z utrzymaniem budynku, ale także przyczynić się do ochrony środowiska, co staje się coraz ważniejsze dla wielu inwestorów i właścicieli nieruchomości.




