- Przygotowanie przestrzeni wokół pieca jest kluczowe dla bezpieczeństwa i efektywności.
- Użycie odpowiednich materiałów, takich jak żaroodporne przyłącza kominowe, jest niezbędne dla prawidłowego działania.
- Wymogi dotyczące wentylacji i przestrzeni wokół pieca muszą być ściśle przestrzegane, aby uniknąć zagrożeń.
- Podłączenie pieca do instalacji grzewczej wymaga znajomości odpowiednich technik i metod.
- Testowanie instalacji oraz konfiguracja ustawień kontrolnych są kluczowe dla optymalnego działania pieca.
Jak prawidłowo podłączyć piec na pellet dla efektywnego ogrzewania
Podłączenie pieca na pellet wymaga staranności i przestrzegania kluczowych kroków, które zapewnią jego prawidłowe działanie. Właściwe przygotowanie przestrzeni wokół urządzenia to pierwszy krok, który należy wykonać. Należy zapewnić odpowiednią odległość od ścian kotłowni, która powinna wynosić co najmniej 60 cm, oraz przynajmniej 100 cm wolnej przestrzeni od strony zasobnika i paleniska. Taka konfiguracja nie tylko ułatwia dostęp do pieca, ale także zapewnia odpowiednią wentylację, co jest kluczowe dla jego efektywności.
Po przygotowaniu przestrzeni można przystąpić do podłączenia pieca do przewodu dymowego. Ważne jest, aby użyć odpowiednich przyłączy kominowych, które mogą być sztywne z żaroodpornej blachy o grubości 1 mm, czarnej blachy o grubości 2 mm lub elastycznych z podwójnej rury. Najlepszym rozwiązaniem jest zastosowanie fabrycznego adaptera ze stali nierdzewnej, który łączy króciec wylotowy pieca z wkładem kominowym. Pamiętaj, że podłączenie powinno znajdować się około 40 cm poniżej sufitu, aby zapewnić bezpieczeństwo i efektywność działania systemu grzewczego.
Kluczowe kroki w instalacji pieca na pellet dla bezpieczeństwa
Podczas instalacji pieca na pellet niezwykle ważne jest przestrzeganie odpowiednich protokołów bezpieczeństwa. Należy zawsze nosić odpowiednie wyposażenie ochronne, takie jak rękawice i okulary ochronne, aby zminimalizować ryzyko kontuzji. Przed przystąpieniem do pracy warto również upewnić się, że wszystkie narzędzia są w dobrym stanie i dostępne. Ważne jest, aby podczas instalacji zachować ostrożność, unikać przeciążeń elektrycznych oraz zabezpieczyć przewody przed uszkodzeniami. Prawidłowe zabezpieczenie przestrzeni roboczej pomoże uniknąć niebezpieczeństw związanych z instalacją.
Jakie materiały i narzędzia są niezbędne do podłączenia pieca
Aby prawidłowo zainstalować piec na pellet, kluczowe jest posiadanie odpowiednich materiałów i narzędzi. Właściwe przygotowanie zapewnia nie tylko efektywność działania, ale również bezpieczeństwo podczas użytkowania. Poniżej znajduje się lista niezbędnych elementów, które powinny być dostępne przed rozpoczęciem instalacji.
- Rury kominowe: sztywne rury z żaroodpornej blachy o grubości 1 mm lub czarnej blachy o grubości 2 mm.
- Adapter kominowy: fabryczny adapter z żaroodpornej stali nierdzewnej, który łączy piec z wkładem kominowym.
- Filtr do instalacji grzewczej: do wyłapania zanieczyszczeń mechanicznych.
- Pompki obiegowe: odpowiednie do mocy pieca oraz powierzchni ogrzewanej.
- Naczynie wzbiorcze: dostosowane do systemu grzewczego.
- Wkrętarka i zestaw wkrętów: do montażu elementów instalacji.
- Izolacja: specjalna masa izolacyjna lub wełna mineralna do wypełnienia przestrzeni między kominem a wkładem.
Jak uniknąć zagrożeń związanych z instalacją pieca na pellet
Podczas instalacji pieca na pellet istnieje kilka potencjalnych zagrożeń, które mogą wpłynąć na bezpieczeństwo użytkowania. Przede wszystkim, niewłaściwe podłączenie przewodów dymowych może prowadzić do zatrucia tlenkiem węgla, dlatego ważne jest, aby upewnić się, że wszystkie połączenia są szczelne i zgodne z normami. Dodatkowo, nieodpowiednia wentylacja wokół pieca może prowadzić do nagromadzenia się szkodliwych gazów, co stanowi poważne ryzyko. Używanie materiałów o niskiej jakości lub niezgodnych z zaleceniami producenta także może prowadzić do awarii i zagrożeń pożarowych.
Warto również zwrócić uwagę na ryzyko związane z przegrzaniem pieca, które może wystąpić, jeśli nie zostaną zachowane odpowiednie odległości od ścian i innych przedmiotów. Zawsze należy stosować się do wytycznych dotyczących instalacji, aby zminimalizować ryzyko i zapewnić bezpieczne działanie systemu grzewczego. Regularne przeglądy i konserwacja pieca są kluczowe, aby uniknąć problemów i zagrożeń w przyszłości.
Wymogi dotyczące wentylacji i przestrzeni wokół pieca
Odpowiednia wentylacja jest kluczowa dla bezpiecznego działania pieca na pellet. Przestrzeń wokół pieca powinna być odpowiednio zaplanowana, aby zapewnić swobodny przepływ powietrza oraz uniknąć nagromadzenia szkodliwych gazów. Zgodnie z zaleceniami, należy zachować co najmniej 60 cm odległości od ścian kotłowni oraz 100 cm wolnej przestrzeni od zasobnika i paleniska. Takie wymagania nie tylko chronią przed zagrożeniami, ale również ułatwiają dostęp do pieca w celu konserwacji i serwisowania.
Czytaj więcej: Popiół z pelletu pod jakie rośliny: unikaj błędów w nawożeniu
Warto również pamiętać o lokalnych przepisach dotyczących wentylacji, które mogą różnić się w zależności od regionu. Upewnienie się, że instalacja spełnia wszystkie wymogi, jest kluczowe dla bezpieczeństwa oraz efektywności systemu grzewczego. Przestrzeganie tych zasad pomoże uniknąć problemów związanych z niewłaściwą wentylacją i zapewni długotrwałe, bezpieczne użytkowanie pieca na pellet.
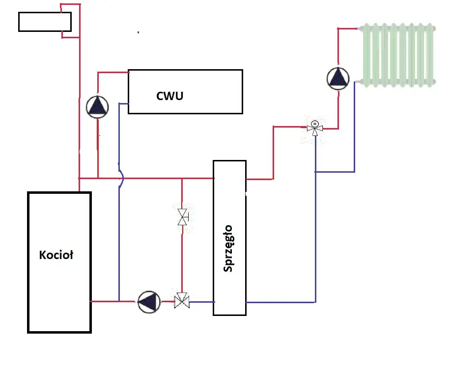
Jak podłączyć piec na pellet do instalacji grzewczej
Podłączenie pieca na pellet do instalacji grzewczej to kluczowy krok w zapewnieniu efektywnego i bezpiecznego działania systemu. Istnieje kilka metod połączenia, które różnią się pod względem wydajności i łatwości montażu. Ważne jest, aby dobrać odpowiednią metodę, która będzie zgodna z wymaganiami pieca oraz specyfiką instalacji. Zastosowanie właściwych komponentów i technik łączenia pomoże uniknąć problemów z wydajnością i bezpieczeństwem.
Najpopularniejsze metody łączenia pieca na pellet z instalacją grzewczą obejmują podłączenie do istniejącego systemu grzewczego, takiego jak ogrzewanie podłogowe czy grzejniki. Każda z tych metod ma swoje zalety i wady, które warto rozważyć przed podjęciem decyzji. Poniższa tabela porównuje różne metody oraz ich specyfikacje, co ułatwi wybór najbardziej odpowiedniego rozwiązania.
| Metoda połączenia | Zalety | Wady |
|---|---|---|
| Podłączenie do grzejników | Łatwe w instalacji, dobre dla istniejących systemów | Może wymagać dodatkowych pomp obiegowych |
| Ogrzewanie podłogowe | Równomierne rozprowadzenie ciepła, wysoka efektywność | Droższa instalacja, wymaga więcej miejsca |
| System mieszany | Elastyczność w wyborze źródła ciepła | Może być skomplikowany w konfiguracji |
Wskazówki dotyczące podłączenia do przewodu dymowego
Podczas podłączania pieca na pellet do przewodu dymowego kluczowe jest zastosowanie odpowiednich materiałów i technik. Należy używać sztywnych rur kominowych wykonanych z żaroodpornej blachy o grubości minimum 1 mm, aby zapewnić bezpieczeństwo i trwałość połączenia. Ważne jest, aby połączenie było szczelne, co zapobiegnie wydostawaniu się spalin do pomieszczenia. Zastosowanie fabrycznego adaptera ze stali nierdzewnej, który łączy piec z wkładem kominowym, jest zalecane dla zapewnienia optymalnego ciągu. Pamiętaj, aby podłączenie znajdowało się około 40 cm poniżej sufitu, co jest istotne dla prawidłowego działania systemu grzewczego.
Jakie są najczęstsze błędy przy podłączaniu pieca na pellet
Podczas instalacji pieca na pellet, wiele osób popełnia typowe błędy, które mogą prowadzić do problemów z jego działaniem. Jednym z najczęstszych błędów jest niewłaściwe podłączenie przewodów dymowych, co może skutkować nieprawidłowym ciągiem i wydostawaniem się spalin do pomieszczenia. Kolejnym powszechnym błędem jest niezachowanie odpowiednich odległości od ścian i innych obiektów, co może prowadzić do przegrzania i uszkodzenia pieca. Użycie nieodpowiednich materiałów, takich jak zbyt cienkie rury kominowe, również może wpłynąć na bezpieczeństwo i wydajność systemu. Aby uniknąć tych problemów, warto zawsze konsultować się z instrukcją producenta i przestrzegać jego zaleceń.

Jak skonfigurować i uruchomić piec na pellet po instalacji
Po zakończeniu instalacji pieca na pellet, kluczowe jest jego prawidłowe skonfigurowanie i uruchomienie. Pierwszym krokiem jest sprawdzenie wszystkich połączeń oraz upewnienie się, że piec jest odpowiednio podłączony do systemu grzewczego. Następnie należy ustawić odpowiednie parametry na panelu sterującym, takie jak temperatura docelowa oraz tryb pracy. Ustawienia te powinny być dostosowane do indywidualnych potrzeb użytkownika oraz specyfiki pomieszczenia, które ma być ogrzewane.
Kolejnym ważnym krokiem jest przeprowadzenie testu działania pieca, aby upewnić się, że wszystkie funkcje działają poprawnie. Warto również zwrócić uwagę na ewentualne błędy wyświetlane przez system, które mogą wskazywać na problemy z instalacją. Regularne monitorowanie działania pieca oraz jego konserwacja są kluczowe dla zapewnienia długotrwałej i efektywnej pracy systemu grzewczego. Pamiętaj, aby zawsze przestrzegać zaleceń producenta dotyczących uruchamiania i użytkowania pieca na pellet.
Jak efektywnie zarządzać kosztami ogrzewania piecem na pellet
Po zainstalowaniu pieca na pellet, kluczowe staje się nie tylko jego prawidłowe działanie, ale także efektywne zarządzanie kosztami ogrzewania. Warto rozważyć zastosowanie nowoczesnych technologii, takich jak inteligentne termostaty, które pozwalają na zdalne sterowanie temperaturą w pomieszczeniach. Dzięki nim można programować harmonogramy grzewcze, co pozwala na oszczędności w momentach, gdy dom jest pusty. Dodatkowo, monitorowanie zużycia pelletu oraz kosztów energii w czasie rzeczywistym może pomóc w identyfikacji ewentualnych problemów z wydajnością pieca i dostosowywaniu ustawień do aktualnych potrzeb.Warto także rozważyć integrację pieca na pellet z systemem fotowoltaicznym, co może znacząco obniżyć koszty eksploatacji. Wykorzystanie energii słonecznej do zasilania pieca nie tylko zmniejsza rachunki za energię, ale również przyczynia się do ochrony środowiska. W miarę jak technologia się rozwija, a ceny systemów odnawialnych maleją, połączenie pieca na pellet z odnawialnymi źródłami energii staje się coraz bardziej opłacalne i dostępne dla przeciętnego użytkownika.




